Manual Procesos Especiales CONTPAQi® Bancos - page 84

Página
3-18
Computación en Acción, S.A. de C.V.
Derechos Reservados®
Capítulo 3
Contabilización
Qué opción selecciono para contabilizar,
Continuación
Qué opción
selecciono
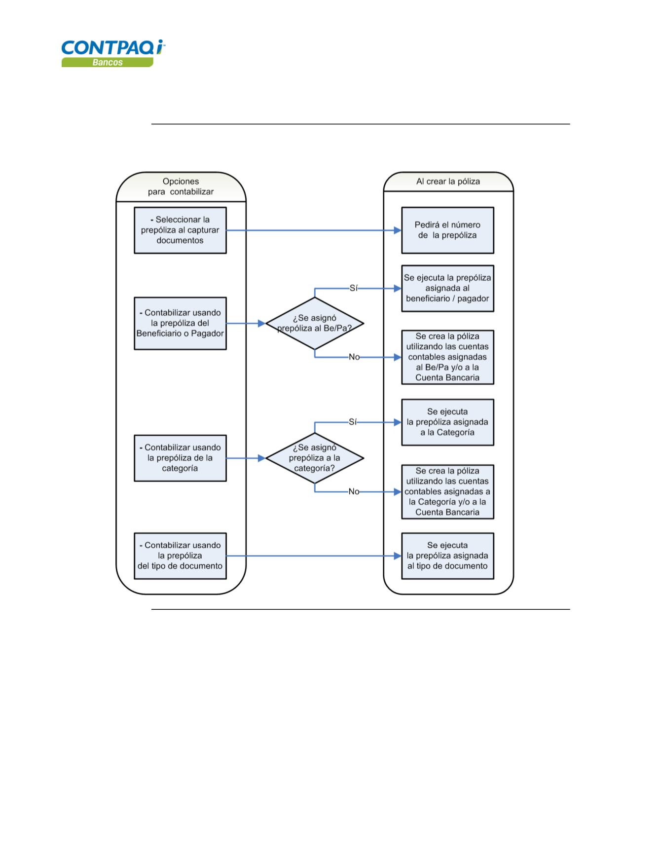
En el siguiente diagrama se ilustran los resultados que tendrás en base a la opción que
selecciones para configurar la prepóliza.
Continúa en la siguiente página
1...,74,75,76,77,78,79,80,81,82,83 85,86,87,88,89,90,91,92,93,94,...150
Powered by FlippingBook